这一篇我们来看树状数组的加强版线段树,树状数组能玩的线段树一样可以玩,而且能玩的更好,他们在区间求和,最大,平均
等经典的RMQ问题上有着对数时间的优越表现。
一:线段树
线段树又称”区间树”,在每个节点上保存一个区间,当然区间的划分采用折半的思想,叶子节点只保存一个值,也叫单元节点,所
以最终的构造就是一个平衡的二叉树,拥有CURD的O(lgN)的时间。

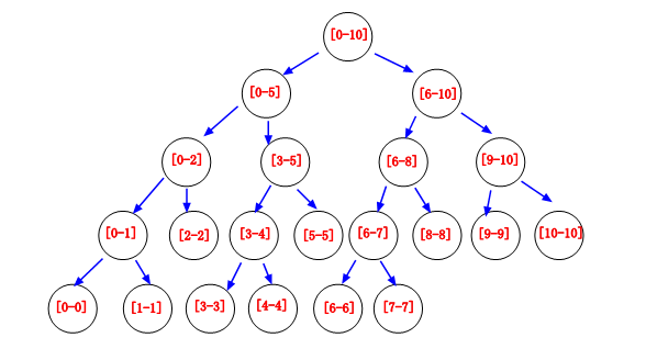
从图中我们可以清楚的看到[0-10]被划分成线段的在树中的分布情况,针对区间[0-N],最多有2N个节点,由于是平衡二叉树的形
式也可以像堆那样用数组来玩,不过更加耗费空间,为最多4N个节点,在针对RMQ的问题上,我们常常在每个节点上增加一些sum,
max,min等变量来记录求得的累加值,当然你可以理解成动态规划的思想,由于拥有logN的时间,所以在RMQ问题上比数组更加优美。
二:代码
1:在节点中定义一些附加值,方便我们处理RMQ问题。
1 #region 线段树的节点
2 /// <summary>
3 /// 线段树的节点
4 /// </summary>
5 public class Node
6 {
7 /// <summary>
8 /// 区间左端点
9 /// </summary>
10 public int left;
11
12 /// <summary>
13 /// 区间右端点
14 /// </summary>
15 public int right;
16
17 /// <summary>
18 /// 左孩子
19 /// </summary>
20 public Node leftchild;
21
22 /// <summary>
23 /// 右孩子
24 /// </summary>
25 public Node rightchild;
26
27 /// <summary>
28 /// 节点的sum值
29 /// </summary>
30 public int Sum;
31
32 /// <summary>
33 /// 节点的Min值
34 /// </summary>
35 public int Min;
36
37 /// <summary>
38 /// 节点的Max值
39 /// </summary>
40 public int Max;
41 }
42 #endregion2:构建(Build)
前面我也说了,构建有两种方法,数组的形式或者链的形式,各有特点,我就采用后者,时间为O(N)。
1 #region 根据数组构建“线段树"
2 /// <summary>
3 /// 根据数组构建“线段树"
4 /// </summary>
5 /// <param name="length"></param>
6 public Node Build(int[] nums)
7 {
8 this.nums = nums;
9
10 return Build(nodeTree, 0, nums.Length - 1);
11 }
12 #endregion
13
14 #region 根据数组构建“线段树"
15 /// <summary>
16 /// 根据数组构建“线段树"
17 /// </summary>
18 /// <param name="left"></param>
19 /// <param name="right"></param>
20 public Node Build(Node node, int left, int right)
21 {
22 //说明已经到根了,当前当前节点的max,sum,min值(回溯时统计上一层节点区间的值)
23 if (left == right)
24 {
25 return new Node
26 {
27 left = left,
28 right = right,
29 Max = nums[left],
30 Min = nums[left],
31 Sum = nums[left]
32 };
33 }
34
35 if (node == null)
36 node = new Node();
37
38 node.left = left;
39
40 node.right = right;
41
42 node.leftchild = Build(node.leftchild, left, (left + right) / 2);
43
44 node.rightchild = Build(node.rightchild, (left + right) / 2 + 1, right);
45
46 //统计左右子树的值(min,max,sum)
47 node.Min = Math.Min(node.leftchild.Min, node.rightchild.Min);
48 node.Max = Math.Max(node.leftchild.Max, node.rightchild.Max);
49 node.Sum = node.leftchild.Sum + node.rightchild.Sum;
50
51 return node;
52 }
53 #endregion3:区间查询
在线段树中,区间查询还是有点小麻烦的,存在三种情况。
① 完全包含:也就是节点的线段范围完全在查询区间的范围内,这说明我们要么到了“单元节点”,要么到了一个子区间,这种情况
就是我找到了查询区间的某一个子区间,直接累积该区间值就可以了。
② 左交集: 这种情况我们需要到左子树去遍历。
③右交集: 这种情况我们需要到右子树去遍历。
比如说:我要查询Sum[4-8]的值,最终会成为:Sum总=Sum[4-4]+Sum[5-5]+Sum[6-8],时间为log(N)。
1 #region 区间查询
2 /// <summary>
3 /// 区间查询(分解)
4 /// </summary>
5 /// <returns></returns>
6 public int Query(int left, int right)
7 {
8 int sum = 0;
9
10 Query(nodeTree, left, right, ref sum);
11
12 return sum;
13 }
14
15 /// <summary>
16 /// 区间查询
17 /// </summary>
18 /// <param name="left">查询左边界</param>
19 /// <param name="right">查询右边界</param>
20 /// <param name="node">查询的节点</param>
21 /// <returns></returns>
22 public void Query(Node node, int left, int right, ref int sum)
23 {
24 //说明当前节点完全包含在查询范围内,两点:要么是单元节点,要么是子区间
25 if (left <= node.left && right >= node.right)
26 {
27 //获取当前节点的sum值
28 sum += node.Sum;
29 return;
30 }
31 else
32 {
33 //如果当前的left和right 和node的left和right无交集,此时可返回
34 if (node.left > right || node.right < left)
35 return;
36
37 //找到中间线
38 var middle = (node.left + node.right) / 2;
39
40 //左孩子有交集
41 if (left <= middle)
42 {
43 Query(node.leftchild, left, right, ref sum);
44 }
45 //右孩子有交集
46 if (right >= middle)
47 {
48 Query(node.rightchild, left, right, ref sum);
49 }
50
51 }
52 }
53 #endregion4:更新操作
这个操作跟树状数组中的更新操作一样,当递归的找到待修改的节点后,改完其值然后在当前节点一路回溯,并且在回溯的过程中一
路修改父节点的附加值直到根节点,至此我们的操作就完成了,复杂度同样为logN。
1 #region 更新操作
2 /// <summary>
3 /// 更新操作
4 /// </summary>
5 /// <param name="index"></param>
6 /// <param name="key"></param>
7 public void Update(int index, int key)
8 {
9 Update(nodeTree, index, key);
10 }
11
12 /// <summary>
13 /// 更新操作
14 /// </summary>
15 /// <param name="index"></param>
16 /// <param name="key"></param>
17 public void Update(Node node, int index, int key)
18 {
19 if (node == null)
20 return;
21
22 //取中间值
23 var middle = (node.left + node.right) / 2;
24
25 //遍历左子树
26 if (index >= node.left && index <= middle)
27 Update(node.leftchild, index, key);
28
29 //遍历右子树
30 if (index <= node.right && index >= middle + 1)
31 Update(node.rightchild, index, key);
32
33 //在回溯的路上一路更改,复杂度为lgN
34 if (index >= node.left && index <= node.right)
35 {
36 //说明找到了节点
37 if (node.left == node.right)
38 {
39 nums[index] = key;
40
41 node.Sum = node.Max = node.Min = key;
42 }
43 else
44 {
45 //回溯时统计左右子树的值(min,max,sum)
46 node.Min = Math.Min(node.leftchild.Min, node.rightchild.Min);
47 node.Max = Math.Max(node.leftchild.Max, node.rightchild.Max);
48 node.Sum = node.leftchild.Sum + node.rightchild.Sum;
49 }
50 }
51 }
52 #endregion最后我们做个例子,在2000000的数组空间中,寻找200-3000区间段的sum值,看看他的表现如何。
using System.Collections.Generic;
using System.Linq;
using System.Text;
using System.Diagnostics;
using System.Threading;
using System.IO;namespace ConsoleApplication2
{
public class Program
{
public static void Main()
{
int[] nums = new int[200 * 10000];
for (int i = 0; i < 10000 * 200; i++)
{
nums[i] = i;
}
Tree tree = new Tree();
//将当前数组构建成 “线段树”
tree.Build(nums);
var watch = Stopwatch.StartNew();
var sum = tree.Query(200, 3000);
watch.Stop();
Console.WriteLine(“耗费时间:{0}ms, 当前数组有:{1}个数字, 求出Sum=:{2}”, watch.ElapsedMilliseconds, nums.Length, sum);
Console.Read();
}
}
public class Tree
{
#region 线段树的节点
/// <summary>
/// 线段树的节点
/// </summary>
public class Node
{
/// <summary>
/// 区间左端点
/// </summary>
public int left;
/// <summary>
/// 区间右端点
/// </summary>
public int right;
/// <summary>
/// 左孩子
/// </summary>
public Node leftchild;
/// <summary>
/// 右孩子
/// </summary>
public Node rightchild;
/// <summary>
/// 节点的sum值
/// </summary>
public int Sum;
/// <summary>
/// 节点的Min值
/// </summary>
public int Min;
/// <summary>
/// 节点的Max值
/// </summary>
public int Max;
}
#endregion
Node nodeTree = new Node();
int[] nums;
#region 根据数组构建“线段树”
/// <summary>
/// 根据数组构建“线段树”
/// </summary>
/// <param name=”length”></param>
public Node Build(int[] nums)
{
this.nums = nums;
return Build(nodeTree, 0, nums.Length – 1);
}
#endregion
#region 根据数组构建“线段树”
/// <summary>
/// 根据数组构建“线段树”
/// </summary>
/// <param name=”left”></param>
/// <param name=”right”></param>
public Node Build(Node node, int left, int right)
{
//说明已经到根了,当前当前节点的max,sum,min值(回溯时统计上一层节点区间的值)
if (left == right)
{
return new Node
{
left = left,
right = right,
Max = nums[left],
Min = nums[left],
Sum = nums[left]
};
}
if (node == null)
node = new Node();
node.left = left;
node.right = right;
node.leftchild = Build(node.leftchild, left, (left + right) / 2);
node.rightchild = Build(node.rightchild, (left + right) / 2 + 1, right);
//统计左右子树的值(min,max,sum)
node.Min = Math.Min(node.leftchild.Min, node.rightchild.Min);
node.Max = Math.Max(node.leftchild.Max, node.rightchild.Max);
node.Sum = node.leftchild.Sum + node.rightchild.Sum;
return node;
}
#endregion
#region 区间查询
/// <summary>
/// 区间查询(分解)
/// </summary>
/// <returns></returns>
public int Query(int left, int right)
{
int sum = 0;
Query(nodeTree, left, right, ref sum);
return sum;
}
/// <summary>
/// 区间查询
/// </summary>
/// <param name=”left”>查询左边界</param>
/// <param name=”right”>查询右边界</param>
/// <param name=”node”>查询的节点</param>
/// <returns></returns>
public void Query(Node node, int left, int right, ref int sum)
{
//说明当前节点完全包含在查询范围内,两点:要么是单元节点,要么是子区间
if (left <= node.left && right >= node.right)
{
//获取当前节点的sum值
sum += node.Sum;
return;
}
else
{
//如果当前的left和right 和node的left和right无交集,此时可返回
if (node.left > right || node.right < left)
return;
//找到中间线
var middle = (node.left + node.right) / 2;
//左孩子有交集
if (left <= middle)
{
Query(node.leftchild, left, right, ref sum);
}
//右孩子有交集
if (right >= middle)
{
Query(node.rightchild, left, right, ref sum);
}
}
}
#endregion
#region 更新操作
/// <summary>
/// 更新操作
/// </summary>
/// <param name=”index”></param>
/// <param name=”key”></param>
public void Update(int index, int key)
{
Update(nodeTree, index, key);
}
/// <summary>
/// 更新操作
/// </summary>
/// <param name=”index”></param>
/// <param name=”key”></param>
public void Update(Node node, int index, int key)
{
if (node == null)
return;
//取中间值
var middle = (node.left + node.right) / 2;
//遍历左子树
if (index >= node.left && index <= middle)
Update(node.leftchild, index, key);
//遍历右子树
if (index <= node.right && index >= middle + 1)
Update(node.rightchild, index, key);
//在回溯的路上一路更改,复杂度为lgN
if (index >= node.left && index <= node.right)
{
//说明找到了节点
if (node.left == node.right)
{
nums[index] = key;
node.Sum = node.Max = node.Min = key;
}
else
{
//回溯时统计左右子树的值(min,max,sum)
node.Min = Math.Min(node.leftchild.Min, node.rightchild.Min);
node.Max = Math.Max(node.leftchild.Max, node.rightchild.Max);
node.Sum = node.leftchild.Sum + node.rightchild.Sum;
}
}
}
#endregion
}
}

文章来自网络博客https://www.cnblogs.com/huangxincheng/archive/2012/12/08/2808207.html